雲科大首頁
中文
English
系所公告
最新消息
系所公告
榮譽榜
活動
實習/徵才
系所師資
專任師資
兼任師資
相關師資
行政人員
退休人員
學生專區
學生作品
學生活動
碩士論文
實習/專題
未來就業
下載專區
關於系所
系所簡介
系所特色
系所辦法
教育目標
教學創新做法
核心能力
空間設備
課程架構
課程規劃
第二外語
課程特色
課程流程圖
課程地圖
課程架構圖
畢業門檻
課程查詢
產學連結
合作廠商
國科會計劃
合作部門
公告
最新消息
系所公告
榮譽榜
活動
實習/徵才
首頁
>
系所公告
>
【系所公告】
標題
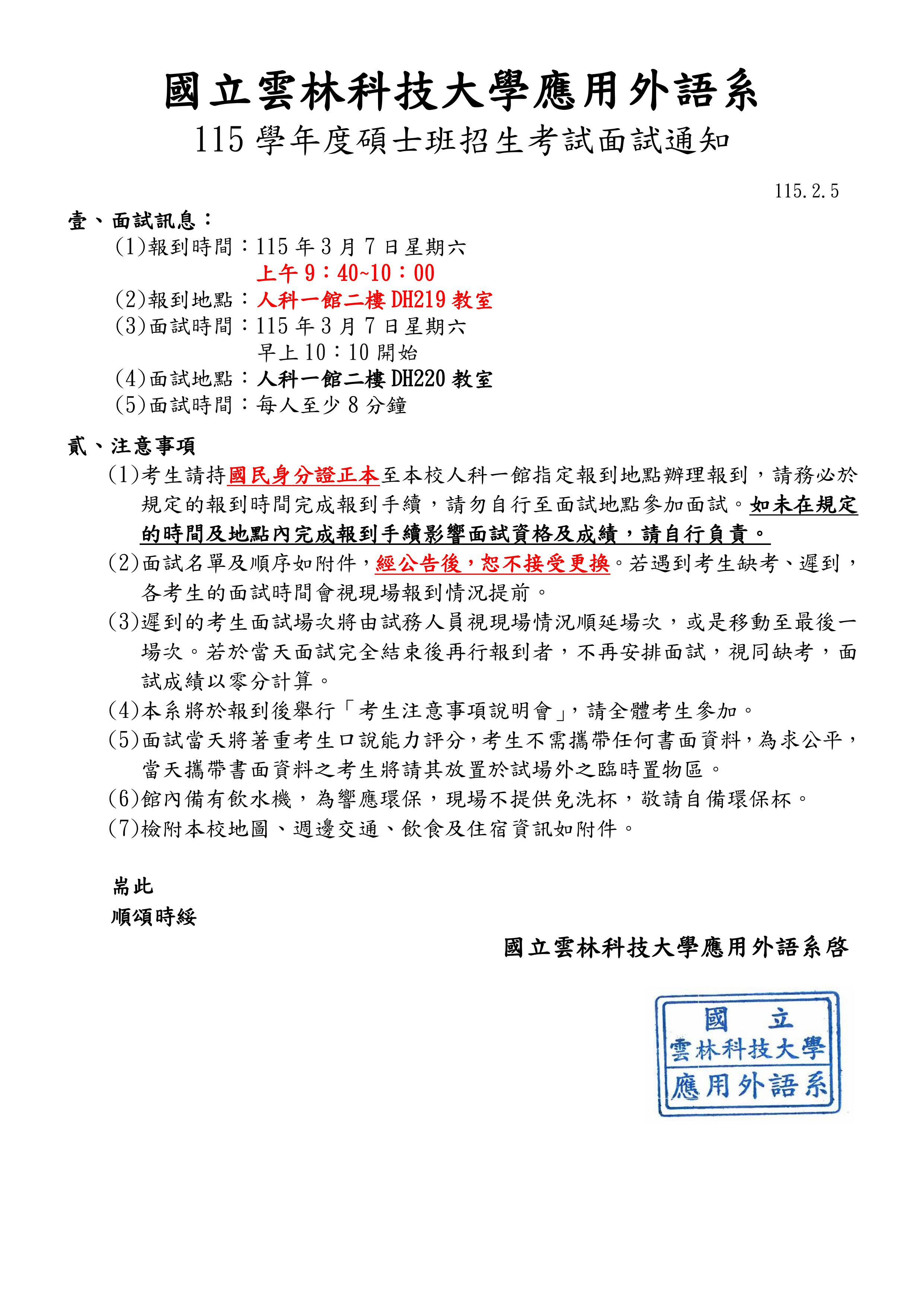
115學年度碩士班招生考試入學面試公告
張貼日
2026-02-05 16:02:03
截止日
2026-03-08
115學年度碩士班招生考試入學面試公告
應試資訊請參閱以下內容或附件。
相關檔案與連結
檔案名稱
檔案連結
115學年度應用外語系碩士班面試通知
115學年度應用外語系碩士班招生考試入學面試通知.pdf